Articles in this section

For Tutors: Observation Process

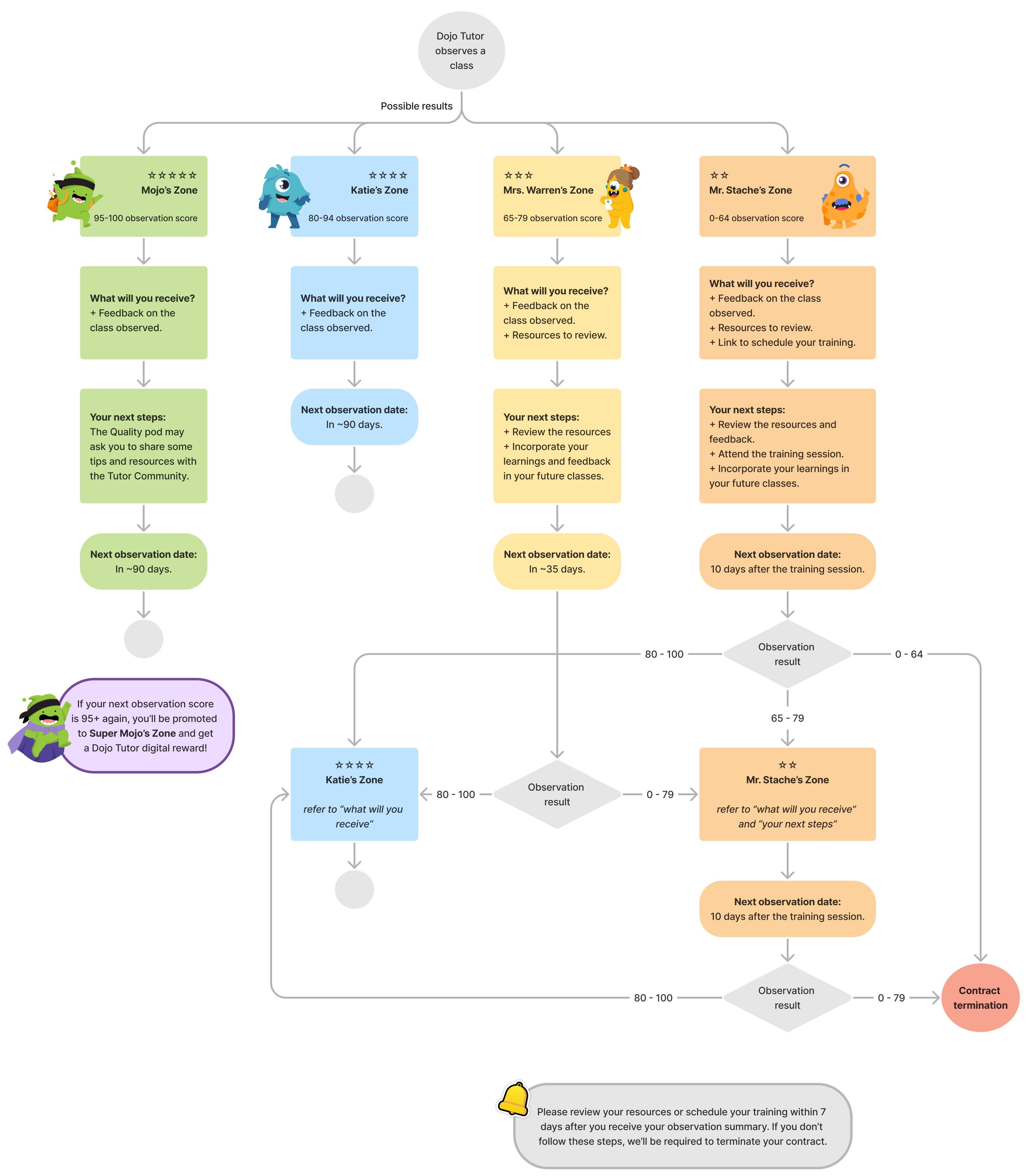
At Dojo Tutor, we believe that everyone has the capacity to grow and learn. We've tailored our observation process with a personal touch! This means the feedback you receive and the steps you'll take next are uniquely crafted based on each class observation.

Observation Results

We have defined 5 observation results zones, each one is represented by a ClassDojo character.

 

 

Super Mojo's Zone

The pinnacle of performance. Reserved for the crème de la crème, these tutors are the epitome of excellence and dedication in their teaching approach. Tutors who land in this zone are given a digital reward as a thanks for their consistency as top performers.

How can a tutor be in Super Mojo’s Zone?

  • If their observation score was 95 or more, and their previous observation result was in Mojo’s Zone.

 

Mojo's Zone

This zone celebrates high achievers. These tutors exemplify top-tier performance, closely following the best of the best.

How can a tutor be in Super Mojo’s Zone?

  • If their observation score was 95 or more, and their previous observation result was in Katie’s Zone.

 

Katie's Zone

This zone recognizes the hard-working tutors who are always striving for excellence and show significant potential.

How can a tutor be in Katie’s Zone?

  • If their observation score was between 80 and 94,
  • or if their observation score was 95 or more and their previous observation result fell in Mrs. Warren’s or Mr. Stache’s Zone.

 

 

 

 

 

 

Mrs. Warren's Zone

This zone is for tutors who have room for growth and development. A reminder that every journey begins with a single step, and there's always an opportunity to ascend to the next level.

How can a tutor be in Mrs. Warren’s Zone?

  • If their observation score was between 65 and 79, and their previous observation result was in Katie’s, Mojo’s or Super Mojo’s Zone.

Tutors in Mrs. Warren’s Zone are required to review the resources shared in their observation feedback and fill out a reflection form. We truly believe that a tutor who incorporates the learnings of the resources shared will noticeably improve their class quality, and therefore, their observation results.

 

 

 

 

 

 

 

 

 

 

 

 

 

Mr. Stache's Zone

This zone is for our tutors who are just beginning to bloom. With guidance, support, and a sprinkle of determination, there's no limit to how far they can go. Every master was once a beginner, and this zone reminds us that growth is a continuous process.

How can a tutor be in Mr. Stache’s Zone?

  • If their observation score was 64 or less, and their previous observation result wasn’t in Mr. Stache’s Zone,
  • or if their observation score was between 65 and 79, and their previous observation result was in Mrs. Warren’s or Mr. Stache’s Zone.

Tutors in Mr. Stache’s Zone are required to review the resources shared in their observation feedback, fill out a reflection form and attend a support training session. We truly believe that a tutor in Mr. Stache’s Zone who incorporates the learnings of the support training process will noticeably improve their class quality, and therefore, their observation results.

Unfortunately, if a tutor in Mr. Stache’s Zone fails to complete the next steps required in 7 days, or obtains a class observation result in Mr. Stache’s Zone two consecutive times, we’ll be required to terminate their contract. We’re always here to help, so if you have any questions, concerns or requests, we encourage you to contact our Customer Support team at tutoring-teachers@classdojo.com. We will be pleased to help you!

 

Next Steps Required

Review Resources

When you receive your observation feedback, you’ll notice a selection of Glows and Grows we noticed during your class. Attached to your Grows, we have provided resources for you to review. These resources could be a video, a doc, or a link to a policy that can help you make some positive changes in the way you facilitate your future classes.

Which tutors need to review resources?

  • All tutors should review the resources provided to them to ensure they are aligned with our class expectations, share any concerns or questions and incorporate learnings into their future classes.

Reflection

After you review your resources, you can fill out a quick reflection. This Google Form will allow you to think about your grows, and how you plan to make some adjustments for your next classes. 

Which tutors need to complete the reflection?

  • Tutors whose observation results land in Mrs. Warren’s Zone and Mr. Stache’s Zone are required to fill out the reflection form. Tutors in another zone can also, but aren’t required to share their reflections.
  • Tutors in another zone are also invited to share their reflections but aren’t required to.

Support Training

Dojo Tutor wants to make sure that our tutors feel supported and in the know. This is why we offer support training that will help target specific topics that tutors need help with most. We plan each training session differently, based on each attendee’s questions and areas of improvement.

Which tutors need to complete the training session?

  • Tutors whose observation results land in Mr. Stache’s Zone are required to attend this session and fill out an exit ticket survey with candid feedback for the Quality Team.
  • Tutors in Mrs. Warren’s Zone can also attend the session if they wish to, but aren’t required to.

 

Summary of the Observation Flow

Below you find the flow we follow for each observation. Tutors are observed throughout their tenure as a Dojo Tutor. While all tutors will have a different journey, we are always looking to support and help tutors LEVEL UP

Click here to view flow in full resolution

Dojo Tutor Observation Process.png