Artigos nessa seção

Para tutores: Processo de observação

No Dojo Tutor, acreditamos que todos têm capacidade de crescer e aprender. Adaptamos nosso processo de observação com um toque pessoal! Isso significa que o feedback que você recebe e as próximas etapas que você tomará são elaboradas exclusivamente com base na observação de cada aula.

Resultados da observação

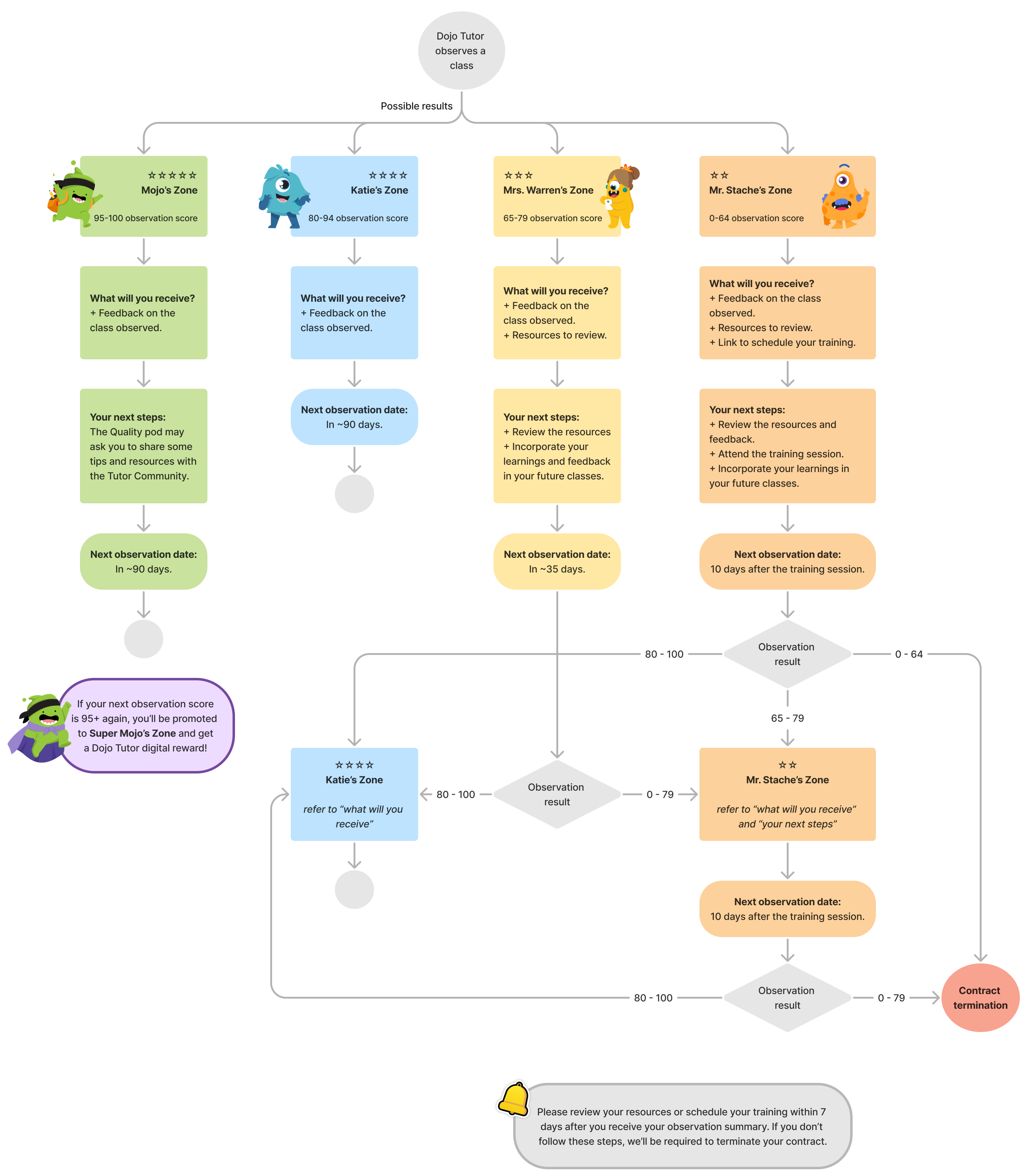
Definimos 5 zonas de resultados de observação, cada uma representada por um personagem do ClassDojo.

 

 

Zona do Super Mojo

O auge do desempenho. Reservados para o que há de melhor, esses tutores são o epítome da excelência e dedicação em sua abordagem de ensino. Os tutores que chegam a essa zona recebem uma recompensa digital como agradecimento por sua consistência como os melhores desempenhos.

Como um tutor pode estar na Zona do Super Mojo?

  • Se a pontuação de observação deles foi 95 ou mais, e o resultado da observação anterior estava na Zona do Mojo.

 

Zona do Mojo

Esta zona celebra os grandes realizadores. Esses tutores exemplificam o desempenho de alto nível, seguindo de perto os melhores dos melhores.

Como um tutor pode estar na Zona do Super Mojo?

  • Se a pontuação de observação deles foi 95 ou mais, e o resultado da observação anterior estava na Zona de Katie.

 

Zona da Katie

Esta zona reconhece os tutores esforçados que estão sempre buscando a excelência e demonstram um potencial significativo.

Como um tutor pode estar na Katie's Zone?

  • Se a pontuação de observação deles estivesse entre 80 e 94,
  • ou se sua pontuação de observação foi 95 ou mais e seu resultado de observação anterior caiu na Zona da Sra. Warren ou do Sr. Stache.

 

 

 

 

 

 

Zona da Sra. Warren

Esta zona é para tutores que têm espaço para crescimento e desenvolvimento. Um lembrete de que toda jornada começa com um único passo e sempre há uma oportunidade de ascender ao próximo nível.

Como um tutor pode estar na Zona da Sra. Warren?

  • Se a pontuação de observação deles estava entre 65 e 79, e o resultado da observação anterior estava na Zona de Katie, Mojo ou Super Mojo.

Os tutores da Zona da Sra. Warren devem revisar os recursos compartilhados em seu feedback de observação e preencher um formulário de reflexão. Acreditamos verdadeiramente que um tutor que incorpora os aprendizados dos recursos compartilhados melhorará significativamente a qualidade de sua aula e, portanto, seus resultados de observação.

 

 

 

 

 

 

 

 

 

 

 

 

 

Zona do Sr. Stache

Esta zona é para nossos tutores que estão apenas começando a florescer. Com orientação, apoio e uma pitada de determinação, não há limites para o quão longe eles podem ir. Todo mestre já foi um iniciante, e esta zona nos lembra que o crescimento é um processo contínuo.

Como um tutor pode estar na Zona do Sr. Stache?

  • Se a pontuação de observação deles foi 64 ou menos, e o resultado da observação anterior não estava na Zona do Sr. Stache,
  • ou se sua pontuação de observação estava entre 65 e 79, e seu resultado de observação anterior estava na Zona da Sra. Warren ou do Sr. Stache.

Os tutores da Zona do Sr. Stache devem revisar os recursos compartilhados em seu feedback de observação, preencher um formulário de reflexão e participar de uma sessão de treinamento de suporte. Acreditamos verdadeiramente que um tutor na Zona do Sr. Stache que incorpore os aprendizados do processo de treinamento de suporte melhorará significativamente a qualidade de suas aulas e, portanto, seus resultados de observação.

Infelizmente, se um tutor na Zona do Sr. Stache não concluir as próximas etapas necessárias em 7 dias ou obtiver um resultado de observação de aula na Zona do Sr. Stache duas vezes consecutivas, seremos obrigados a rescindir seu contrato. Estamos sempre aqui para ajudar, então se você tiver alguma dúvida, preocupação ou solicitação, recomendamos que entre em contato com nossa equipe de Suporte ao Cliente em tutoring-teachers@classdojo.com. Teremos prazer em ajudar você!

 

Próximos passos necessários

Recursos de revisão

Ao receber seu feedback de observação, você notará uma seleção de brilhos e crescimentos que observamos durante sua aula. Junto com seus Grows, fornecemos recursos para você analisar. Esses recursos podem ser um vídeo, um documento ou um link para uma política que pode ajudar você a fazer algumas mudanças positivas na maneira como você facilita suas aulas futuras.

Quais tutores precisam revisar recursos?

  • Todos os tutores devem revisar os recursos fornecidos a eles para garantir que estejam alinhados com as expectativas da nossa turma, compartilhar quaisquer preocupações ou perguntas e incorporar os aprendizados em suas aulas futuras.

Reflexão

Depois de revisar seus recursos, você pode preencher uma reflexão rápida. Este Formulário Google permitirá que você pense sobre seus cultivos e como planeja fazer alguns ajustes para suas próximas aulas. 

Quais tutores precisam concluir a reflexão?

  • Os tutores cujos resultados de observação atingirem a Zona da Sra. Warren e a Zona do Sr. Stache deverão preencher o formulário de reflexão. Tutores em outra zona também podem, mas não são obrigados a compartilhar suas reflexões.
  • Tutores de outra zona também são convidados a compartilhar suas reflexões, mas não são obrigados a fazê-lo.

Treinamento de Suporte

O Dojo Tutor quer ter certeza de que nossos tutores se sintam apoiados e informados. É por isso que oferecemos treinamento de suporte que ajudará a focar em tópicos específicos nos quais os tutores mais precisam de ajuda. Planejamos cada sessão de treinamento de forma diferente, com base nas dúvidas de cada participante e nas áreas de melhoria.

Quais tutores precisam concluir a sessão de treinamento?

  • Os tutores cujos resultados de observação chegarem à Zona do Sr. Stache deverão comparecer a esta sessão e preencher uma pesquisa de saída com feedback sincero para a Equipe de Qualidade.
  • Os tutores da Zona da Sra. Warren também podem participar da sessão se desejarem, mas não são obrigados.

 

Resumo do fluxo de observação

Abaixo você encontra o fluxo que seguimos para cada observação. Os tutores são observados durante todo o seu mandato como tutores do Dojo. Embora cada tutor tenha uma jornada diferente, estamos sempre procurando apoiar e ajudar os tutores a SUBIR DE NÍVEL

Clique aqui para ver o fluxo em resolução máxima

Processo de observação do tutor do Dojo.png