Articles dans cette section

Pour les tuteurs : processus d'observation

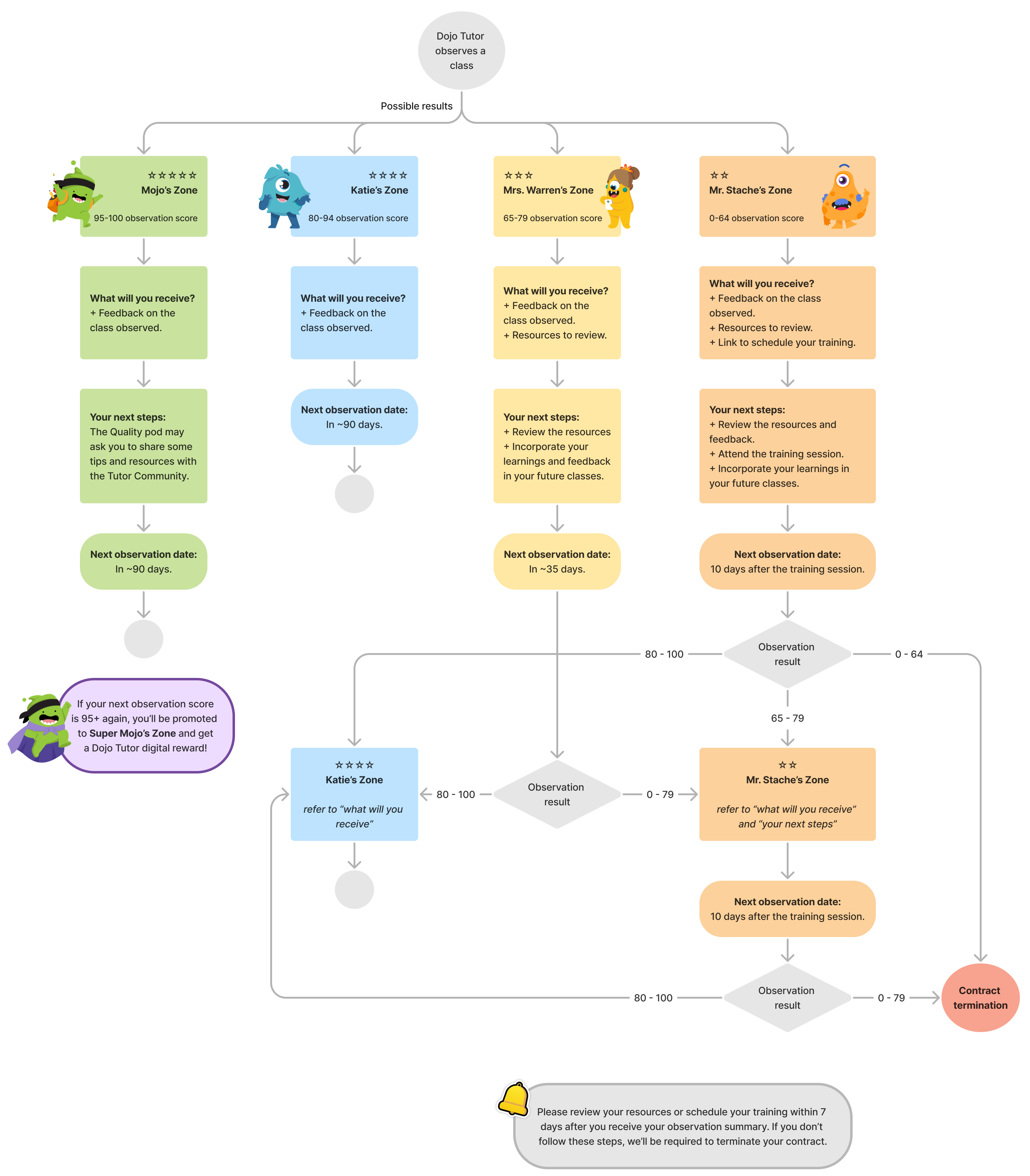
Chez Dojo Tutor, nous croyons que chacun a la capacité de grandir et d'apprendre. Nous avons personnalisé notre processus d'observation avec une touche personnelle ! Cela signifie que les commentaires que vous recevez et les étapes que vous suivrez ensuite sont élaborés de manière unique en fonction de chaque observation de cours.

Résultats d'observation

Nous avons défini 5 zones de résultats d'observation, chacune est représentée par un caractère ClassDojo.

 

 

Zone Super Mojo

Le summum de la performance. Réservés à la crème de la crème, ces tuteurs sont l’incarnation de l’excellence et du dévouement dans leur approche pédagogique. Les tuteurs qui se trouvent dans cette zone reçoivent une récompense numérique en guise de remerciement pour leur régularité en tant que meilleurs élèves.

Comment un tuteur peut-il être dans la zone Super Mojo ?

  • Si leur score d'observation était de 95 ou plus et que leur résultat d'observation précédent était dans la zone de Mojo.

 

La zone de Mojo

Cette zone célèbre les plus performants. Ces tuteurs illustrent des performances de haut niveau, suivant de près les meilleurs des meilleurs.

Comment un tuteur peut-il être dans la zone Super Mojo ?

  • Si leur score d’observation était de 95 ou plus et que leur résultat d’observation précédent était dans la zone de Katie.

 

La zone de Katie

Cette zone récompense les tuteurs travailleurs qui visent toujours l’excellence et qui démontrent un potentiel significatif.

Comment un tuteur peut-il être dans la zone de Katie ?

  • Si leur score d’observation était compris entre 80 et 94,
  • ou si leur score d'observation était de 95 ou plus et que leur résultat d'observation précédent se situait dans la zone de Mme Warren ou de M. Stache.

 

 

 

 

 

 

La zone de Mme Warren

Cette zone est destinée aux tuteurs qui ont de la marge de croissance et de développement. Un rappel que chaque voyage commence par un seul pas et qu'il y a toujours une opportunité de passer au niveau suivant.

Comment un tuteur peut-il être dans la zone de Mme Warren ?

  • Si leur score d'observation était compris entre 65 et 79 et que leur résultat d'observation précédent était dans la zone de Katie, Mojo ou Super Mojo.

Les tuteurs de la zone de Mme Warren sont tenus de revoir les ressources partagées dans leurs commentaires d'observation et de remplir un formulaire de réflexion. Nous croyons sincèrement qu’un tuteur qui intègre les apprentissages des ressources partagées améliorera sensiblement la qualité de ses cours et, par conséquent, ses résultats d’observation.

 

 

 

 

 

 

 

 

 

 

 

 

 

La zone de M. Moustache

Cette zone est réservée à nos tuteurs qui commencent tout juste à s'épanouir. Avec des conseils, du soutien et une pincée de détermination, ils peuvent aller très loin. Chaque maître a été un jour un débutant, et cette zone nous rappelle que la croissance est un processus continu.

Comment un tuteur peut-il être dans la zone de M. Stache ?

  • Si leur score d'observation était de 64 ou moins et que leur résultat d'observation précédent n'était pas dans la zone de M. Stache,
  • ou si leur score d'observation était compris entre 65 et 79, et que leur résultat d'observation précédent était dans la zone de Mme Warren ou de M. Stache.

Les tuteurs de la Zone de M. Stache sont tenus de revoir les ressources partagées dans leurs commentaires d'observation, de remplir un formulaire de réflexion et d'assister à une séance de formation de soutien. Nous croyons sincèrement qu'un tuteur de la Zone de M. Stache qui intègre les apprentissages du processus de formation de soutien améliorera sensiblement la qualité de ses cours et, par conséquent, ses résultats d'observation.

Malheureusement, si un tuteur de la Zone de M. Stache ne parvient pas à terminer les prochaines étapes requises dans les 7 jours, ou obtient un résultat d'observation de classe dans la Zone de M. Stache deux fois de suite, nous serons obligés de résilier son contrat. Nous sommes toujours là pour vous aider, donc si vous avez des questions, des préoccupations ou des demandes, nous vous encourageons à contacter notre équipe de support client au tutoring-teachers@classdojo.com. Nous serons heureux de vous aider!

 

Prochaines étapes requises

Ressources d'évaluation

Lorsque vous recevrez vos commentaires d'observation, vous remarquerez une sélection de lueurs et de croissances que nous avons remarquées pendant votre cours. Attachés à vos cultures, nous avons mis à votre disposition des ressources à consulter. Ces ressources peuvent être une vidéo, un document ou un lien vers une politique qui peut vous aider à apporter des changements positifs dans la façon dont vous animez vos futurs cours.

Quels tuteurs doivent réviser les ressources ?

  • Tous les tuteurs doivent examiner les ressources qui leur sont fournies pour s'assurer qu'elles correspondent à nos attentes en classe, partager leurs préoccupations ou questions et intégrer les apprentissages dans leurs futurs cours.

Réflexion

Après avoir examiné vos ressources, vous pouvez remplir une réflexion rapide. Ce formulaire Google vous permettra de réfléchir à vos cultures et à la manière dont vous prévoyez de faire quelques ajustements pour vos prochains cours. 

Quels tuteurs doivent compléter la réflexion ?

  • Les tuteurs dont les résultats d'observation se situent dans la zone de Mme Warren et dans la zone de M. Stache sont tenus de remplir le formulaire de réflexion. Les tuteurs d'une autre zone peuvent également, mais ne sont pas obligés de partager leurs réflexions.
  • Les tuteurs d’une autre zone sont également invités à partager leurs réflexions, mais n’y sont pas obligés.

Formation de soutien

Dojo Tutor veut s'assurer que nos tuteurs se sentent soutenus et informés. C'est pourquoi nous proposons des formations de soutien qui aideront à cibler les sujets spécifiques pour lesquels les tuteurs ont le plus besoin d'aide. Nous planifions chaque séance de formation différemment, en fonction des questions et des domaines d’amélioration de chaque participant.

Quels tuteurs doivent suivre la session de formation ?

  • Les tuteurs dont les résultats d'observation se situent dans la zone de M. Stache sont tenus d'assister à cette session et de remplir un sondage sur les tickets de sortie avec des commentaires francs pour l'équipe qualité.
  • Les tuteurs de la zone de Mme Warren peuvent également assister à la séance s'ils le souhaitent, mais n'y sont pas obligés.

 

Résumé du flux d'observation

Vous trouverez ci-dessous le flux que nous suivons pour chaque observation. Les tuteurs sont observés tout au long de leur mandat en tant que tuteur de Dojo. Bien que tous les tuteurs aient un parcours différent, nous cherchons toujours à soutenir et à aider les tuteurs LEVEL UP

Cliquez ici pour voir le flux en pleine résolution

Processus d'observation du tuteur du Dojo.png